21 UE4/UE5 Tips To Help You Build Out Levels Faster
Today, I wanted to share some of the most useful Unreal Engine tips and tricks I’ve found for helping build out levels.
Getting content into your levels can be very time-consuming, and I’ve spent a bunch of time in my own solo side projects doing it. I love techniques that can help speed things up, reduce clicks and generally make the whole process more straightforward. Here is a list of those tips and tricks I’ve found that I think are worth knowing.
I grouped them under three topics:
Assets Placed In The Level - Tips to help you interact with assets placed in a level
Asset Managing/Filtering - Tips to help you pick/find the assets you are looking for more quickly
Working With The Editor Viewport - Tips to help you work more fluidly with the editor viewport
Give me a follow on Twitter or sub on YouTube if you like what I do and want to know when I release new Unreal Engine tips!
DID YOU KNOW YOU CAN…
Why Useful:
This technique is by far one of the ones I use most often. Select an asset in-level and press the End key on your keyboard. This will align the asset flush with any surface directly below it. Check out my video or blog post to see it in action and find out a bit more info on it.
#02 - Snap To Surface
SEE HOW ON YOUTUBE - READ HOW BLOGPOST
Why Useful:
When you first drag an asset out from the content browser, you will notice that it snaps to surfaces. However, anytime you move it after that it doesn’t have this functionality anymore, as the setting is off by default. You can activate/deactivate it via the buttons in the top right of your viewport, look for the Surface Snapping option under the translation settings. Take a look at my video or the blog post for a true breakdown of how to do this. Once activated you can more again more easily align assets to surfaces, great for putting assets onto tables etc
#03 - Move With Asset
SEE HOW ON YOUTUBE - READ HOW BLOGPOST
Why Useful:
If you Hold Shift as you move an asset, your camera will move alongside it. This is something I find a lot of people don’t know about but it’s super useful, especially when moving something over larger distances. It’s a lot more fluid method, instead of moving an asset a bit, repositioning the camera, moving it a bit more, having to reposition the camera again etc.
#04 - Select All Of The Same Type
SEE HOW ON YOUTUBE - READ HOW BLOGPOST
Why Useful:
If while you have an asset selected in your level you Hold Shift and Press E, you will select all assets of the same type in the level. This can come in handy when you don’t want to affect your assets globally by changing settings in the asset viewer version (its defaults) but instead want to make changes locally in the level itself. An example of this could be changing the lighting channels of a specific asset to make them stand out more across your entire level. Check out my video or the blog post for more details.
#05 - Temporarily Change Pivot
SEE HOW ON YOUTUBE - READ HOW BLOGPOST
Why Useful:
This is super helpful when building out your levels, allowing you to more easily manipulate your assets. If you right-click on an asset go down to Pivot - > Set Pivot Offset Here it allows you to move the pivot location. Check out the links above for more details.
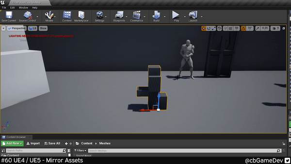
#06 - Mirror Asset
SEE HOW ON YOUTUBE - READ HOW BLOGPOST
Why Useful:
This is really useful for helping get the most out of your modular kits. It’s really easy to do, Right-click on an asset in your level and head down to Transform. Then you will see the options to Mirror X, Mirror Y and Mirror Z. You can also tie this functionality to keybindings, as I have in the GIF below, check out the video and blog links to get more info on how to do that.
#07 - Lock In Place
SEE HOW ON YOUTUBE - READ HOW BLOGPOST
Why Useful:
This can be great if you have some important assets in your level that you don’t want to accidentally move. It’s really simple to do, Right-click an asset in your level, then head down to Transform and click on the Lock Actor Movement option.
Asset Managing/Filtering
#08 - Advanced Content Browser Searching
SEE HOW ON YOUTUBE - READ HOW BLOGPOST
Why Useful:
This is useful in a bunch of ways. Firstly it can help you find assets more quickly as you can use more advanced syntax to help narrow down your searches (see my video or blogpost to learn more). You can also use it for other things such as helping find assets that could do with optimising (e.g. list assets with more than X amount of triangles) or finding problems (e.g. assets with no collision).
#09 - Content Browser Filters
SEE HOW ON YOUTUBE - READ HOW BLOGPOST
Why Useful:
I find this particularly useful when I can’t remember what something is called or where it is in your project, but you know the asset type. It’s easy to do, just hit that Filters button and pick what types you want to filter by. 2 I tend to use quite a lot are Checked Out (for source control) and Show Redirectors. Check out the links for more in-depth info.
#10 - Multiple Content Browsers
SEE HOW ON YOUTUBE - READ HOW BLOGPOST
Why Useful:
This is one of those little tips which can be really useful and help speed things up a lot when you are building out a level. As you can see in my GIF below I can quickly grab out meshes from one content browser and then drag out and apply materials from a different content browser. You can have a maximum of 4 content browsers open at one time!
#11 - Thumbnail Edit Mode
SEE HOW ON YOUTUBE - READ HOW BLOGPOST
Why Useful:
Unreal normally does a pretty good job but sometimes you just want to rotate a thumbnail preview a little bit so you can see it from a slightly better angle. Something which can be especially useful when your icons are small. In your content browser look for the View Options button and then Thumbnail Edit Mode. Check out the links for more details on how it works.
#12 - Content Browser Icon Size
SEE HOW ON YOUTUBE - READ HOW BLOGPOST
Why Useful:
I find this useful when looking for a specific asset. I will scale up the icons to help quickly find the one I am looking for. It is also useful if you are looking for props to help fill out a scene as scaling the icons up lets you better gauge what assets might fit the current scene well.
#13 - Favourite Folders
SEE HOW ON YOUTUBE - READ HOW BLOGPOST
Why Useful:
This is a really useful technique if the assets you are working with are spread out across your project and you find yourself constantly switching between folders. It’s really simple all you need to do is Right-click On A Folder and click on the Add To Favourites option. Your folder will then appear in a new area of your content browser, the Favourites Area. It doesn’t actually move your folder it simply adds a shortcut to it. Check out my links for a proper breakdown of how it works.
#14 - Outline Filtering
SEE HOW ON YOUTUBE - READ HOW BLOGPOST
Why Useful:
This is really useful if you have a busy scene with lots of assets and are having trouble finding certain things quickly. You probably knew, you could search for specific names e.g. light but did you know you can use a minus to exclude words e.g. -point, this would show you a list of all lights in the level but not show you the point lights. I find this very handy.
Working With The Editor Viewport
#15 - Quick Adjust Camera Speed
SEE HOW ON YOUTUBE - READ HOW BLOGPOST
Why Useful:
Normally I see people changing their camera speed by going up to the top right of the viewport and changing the slider under the camera icon button. A much faster and more fluid way of doing it is by using your mouse wheel. While moving around your viewport if you roll your mouse wheel backward you will slow the camera movement down and if you roll your mouse wheel forwards while moving you will speed up the camera movement.
#16 - Toggle Translucent Selection
SEE HOW ON YOUTUBE - READ HOW BLOGPOST
Why Useful:
This is a great little tip, that I use a lot. A pretty common problem when building out levels is that translucent materials (glass, water, effects etc) can block your ability to select objects in your scene. However, you can use the keyboard shortcut T to toggle Allow Translucent Selection. This lets you ignore those translucent materials and select the object you wanted to get at.
#17 - Fullscreen Viewport
SEE HOW ON YOUTUBE - READ HOW BLOGPOST
Why Useful:
You can quickly toggle full-screen viewport by pressing F11. This is particularly useful when you don’t need to access any settings or add new items you are instead just moving stuff around with the gizmo (translating, rotating, scaling). Having a fullscreen view just makes it a bit easier to see what you are working with!
#18 - Adjust Gizmo Size
SEE HOW ON YOUTUBE - READ HOW BLOGPOST
Why Useful:
The gizmo can sometimes block your view and you can quickly reduce its size so you can see your scene better (Hold Alt and press [ ). The opposite problem can also happen, you can be working at a distance and the gizmo is too small and fiddly to select in which case you can increase its size to make it easier to click (Hold Alt and Press ] ).
#19 - Custom Grid Snap
SEE HOW ON YOUTUBE - READ HOW BLOGPOST
Why Useful:
You might already know about grid snapping (activatable via the top right buttons in the viewport), but you can take it a little further by adding your own values to the grid snapping. This is great because it means you can make it work with whatever dimensions your modular kits need. There are a few steps to do this, so its best to check out my video or blog link above. But broadly speaking go to your Editor Preferences then search for grid and you will find the settings you need to play with.
#20 - Stored Camera Positions
SEE HOW ON YOUTUBE - READ HOW BLOGPOST
Why Useful:
This is great for people building out levels /dioramas, who need to repeatedly check how their scene looks from specific angles. The proper word for this would be Camera Bookmarks. Check out the video or blog to see in more detail how it works. But for a quick overview you can use keyboard shortcuts to store camera views (Hold Ctrl + any number key). You can then load these camera views by pressing your number keys on your keyboard.
#21 - Quick Change Viewport Angle
SEE HOW ON YOUTUBE - READ HOW BLOGPOST
Why Useful:
This is a much quicker way to switch viewport angles, as you can see in the GIF below, as you don’t need to click through the menus. This is a much more fluid way that allows you to stay in the flow of working. It’s easier to understand when you see it explained so make sure to check out my video link above to get a proper breakdown of how it works. To do it HOLD CTRL on your keyboard and then press and HOLD MIDDLE MOUSE BUTTON, this creates a thin line from your start point, to where the mouse ends. Then when you RELEASE THE MIDDLE MOUSE BUTTON, depending on which direction your mouse is from the start position, you will switch to a different viewport angle:
Release Top = Orthagraphic Top View
Release Bottom = Orthagraphic Bottom View
Release Left = Orthagraphic Back View
Release Right = Orthagraphic Front View
Release Top Left = Orthagraphic Right View
Release Top Right = Orthagraphic Left View
Release Bottom Right = Perspective View
BLOG POSTS
-
2026
7
- Apr 15, 2026 My Tools Are 30% Off This Week!
- Apr 4, 2026 The Reality of Solo Game Development - Freerunners Postmortem
- Mar 10, 2026 Freerunners Flow Update
- Mar 4, 2026 Freerunners is Out Now on Steam!
- Feb 10, 2026 QUICK DEV TIP #113 UE5 - Multiple Viewports
- Feb 5, 2026 Zombie Typing is Part of Steam Typing Fest!
- Jan 20, 2026 QUICK DEV TIP #112 UE5 - Copy Paste Functions
-
2025
22
- Dec 30, 2025 QUICK DEV TIP #111 UE5 - Bulk Rename Assets
- Dec 7, 2025 QUICK DEV TIP #110 UE5 - Thicken Trigger Volumes
- Nov 16, 2025 Level Optimise Tool - UE5.7 Compatible Version
- Nov 15, 2025 Project Optimise Tool - UE5.7 Compatible Version
- Nov 5, 2025 Quick Dev Insights #10 - Designing Dynamic Game Music Systems - with Pav Gekko
- Nov 1, 2025 Updated My Website Look!
- Oct 26, 2025 New Branding!
- Oct 15, 2025 Quick Dev Insights has a new home!
- Oct 13, 2025 Zombie Typing is Live in Steam Next Fest!
- Oct 9, 2025 Quick Dev Insights #09 - Technical Animation In Games - With Liam Lambert
- Oct 4, 2025 Zombie Typing - Demo Released To Steam
- Sep 13, 2025 Zombie Typing - Full Game Announcement!
- Sep 10, 2025 Quick Dev Insights #08 - Designing Sounds For Games - with Ben Ridge
- Aug 13, 2025 LEVEL OPTIMSE TOOL - UE5.6 Compatible Version Released!
- Aug 9, 2025 Project Optimise Tool - Updated to V3.2!
- Aug 7, 2025 QUICK DEV TIP #109 UE5 - Filtering Output Logs
- Jul 23, 2025 QUICK DEV TIP #108 UE5 - Bulk Fill Array
- Jul 23, 2025 QUICK DEV TIP #107 UE5 - Orbit Camera Mode
- Jul 21, 2025 Devumentary: ZOMBIE TYPING
- Jul 15, 2025 Zombie Typing Game Demo Launched!
- Apr 25, 2025 Optimising Your Unreal Engine 5 Project
- Mar 29, 2025 Level Optimise Tool - Released Onto FAB Marketplace
-
2024
20
- Nov 24, 2024 Project Optimise Tool Released Onto FAB Unreal Marketplace!
- Oct 12, 2024 I Released Project Optimise V3.1
- Sep 17, 2024 QUICK DEV TIP #106 UE4 / UE5 - Toggle Debug Camera
- Sep 7, 2024 Quick Dev Insights #07 - Developing For The Playdate - Ollie Coe
- Sep 3, 2024 QUICK DEV TIP #105 UE4 / UE5 - Debugging UI With The Widget Reflector
- Sep 3, 2024 QUICK DEV TIP #104 UE4 / UE5 - Quick Select Input Key
- Sep 2, 2024 QUICK DEV TIP #103 UE4 / UE5 - Auto Navigate to Blueprint Error
- Aug 28, 2024 Indie Dev Story is now available on Steam for FREE!
- Aug 20, 2024 Quick Dev Insights #06 - Starting and running your own outsourcing studio - Rob Moody
- Aug 4, 2024 QUICK DEV TIP #102 UE4 / UE5 - List Modified Variables
- Aug 4, 2024 QUICK DEV TIP #101 UE5 - Quick Copy Paste Variables
- Jul 31, 2024 Indie Dev Story Patch Notes for V1.3
- Apr 22, 2024 Testing out Tech: Adobe Express - Animations from Audio
- Apr 20, 2024 Made a new Game: Ultra Ball!
- Mar 5, 2024 FREERUNNERS PROGRESS - More ways to Fail
- Feb 27, 2024 Freerunners Progress - A better flow
- Feb 21, 2024 Freerunners Marketing, Lets get started!
- Feb 17, 2024 FREERUNNERS Steam Next Fest Postmortem
- Feb 7, 2024 FREERUNNERS IS IN STEAM NEXT FEST FEB 2024!
- Jan 25, 2024 FREERUNNERS DEMO UPDATE! (JANUARY 2024)
-
2023
18
- Dec 31, 2023 Marauders Community Memes, Art and Cosplay! Dec 2023 Edition
- Nov 27, 2023 Freerunners Demo Updates! (November 2023)
- Oct 7, 2023 Project Optimise Tool (Unreal Engine) : How To Use
- Oct 7, 2023 Project Optimise Tool Is Now Downloadable From My itch.io Page
- Sep 8, 2023 Freerunners Demo Out Now!
- Sep 4, 2023 All Things Marauders (March - August 2023)
- Aug 8, 2023 10 Tips For Faster Blueprint Using
- Aug 5, 2023 Updated my Free Unreal Engine Tool: Project Optimise
- Jun 10, 2023 Meetup at the Team17 office!
- Apr 28, 2023 New Unreal Engine Tool: Project Optimise!
- Apr 14, 2023 21 UE4/UE5 Tips To Help You Build Out Levels Faster
- Mar 31, 2023 I did a talk at GDC!
- Mar 4, 2023 4 Material Editor Tips for Unreal Engine
- Feb 25, 2023 6 Tips for Faster Blueprinting!
- Feb 13, 2023 5 Useful Unreal Engine Blueprint Tips/Tricks
- Feb 9, 2023 3 Quick Unreal Engine Sound Tips/Tricks
- Jan 20, 2023 Compare Data tables Tool for Unreal Engine
- Jan 3, 2023 I Tried Rokoko Video - Free Ai Motion Capture
-
2022
55
- Dec 29, 2022 3 Quick Unreal Engine Animation Tips/Tricks
- Dec 21, 2022 Marauders: The Red Baron Update
- Dec 6, 2022 50 Quick Tips and Tricks for Unreal Engine. How many do you know?
- Dec 5, 2022 F1 Marauders Art
- Nov 21, 2022 QUICK DEV TIP #100 UE4 / UE5 - Snap To Surface
- Nov 15, 2022 Quick Dev Insights #02 - Level Designer - Alfie Bawden
- Nov 12, 2022 QUICK DEV TIP #99 UE4 / UE5 - Editor Asset Open Location
- Nov 11, 2022 Launching Marauders into EA
- Nov 11, 2022 Marauders Memes#1
- Nov 7, 2022 QUICK DEV TIP #98 UE4 / UE5 - Custom Asset Shadow
- Oct 29, 2022 QUICK DEV TIP #97 UE4 / UE5 - Screenshots
- Oct 24, 2022 QUICK DEV TIP #96 UE4 / UE5 - Copy Paste UMG Anims
- Oct 16, 2022 QUICK DEV TIP #95 UE4 / UE5 - Favourite Blueprint Nodes
- Oct 12, 2022 Rust bucket 3D Print
- Oct 12, 2022 QUICK DEV TIP #94 UE4 / UE5 - MATERIAL EDITOR KEYBOARD SHORTCUTS
- Sep 27, 2022 QUICK DEV TIP #93 UE4 / UE5 - Blueprint Keyboard Shortcuts
- Sep 19, 2022 QUICK DEV TIP #92 UE4 / UE5 - GAMEPLAY VIEW
- Sep 10, 2022 Marauders Progress
- Sep 3, 2022 QUICK DEV TIP #91 UE4 / UE5 - COMMENTING
- Aug 22, 2022 QUICK DEV TIP #90 UE4 / UE5 - GROUPING
- Aug 15, 2022 QUICK DEV TIP #89 UE4 / UE5 - LOCK IN PLACE
- Aug 5, 2022 QUICK DEV TIP #88 UE4 / UE5 - REORDER ARRAY
- Jul 19, 2022 QUICK DEV TIP #87 UE4 / UE5 - HIDE UI BINDINGS
- Jul 12, 2022 QUICK DEV TIP #86 UE4 / UE5 - CONSOLE COMMAND INFO
- Jul 3, 2022 QUICK DEV TIP #85 UE4 / UE5 - QUICK CHANGE VIEWPORT ANGLE
- Jun 27, 2022 QUICK DEV TIP #84 UE4 / UE5 - DELETE NODE, KEEP CONNECTION
- Jun 19, 2022 QUICK DEV TIP #83 UE4 / UE5 - MOVE WITH ASSET
- Jun 12, 2022 QUICK DEV TIP #82 UE4 / UE5 - EDITOR START UP LEVEL
- Jun 6, 2022 QUICK DEV TIP #81 UE4 / UE5 - VIEW FROM ASSET POINT OF VIEW
- May 29, 2022 QUICK DEV TIP #80 UE4 / UE5 - EXTRA INFO ABOUT NODES
- May 29, 2022 Quick Dev Insights #05 - Indie Games Publisher - Jeff Giasson
- May 23, 2022 QUICK DEV TIP #79 UE4 / UE5 - CONTENT BROWSER FILTERS
- May 16, 2022 QUICK DEV TIP #78 UE4 / UE5 - ADJUST GIZMO SIZE
- May 10, 2022 QUICK DEV TIP #77 UE4 / UE5 - FULL SCREEN VIEWPORT
- May 3, 2022 QUICK DEV TIP #76 UE4 / UE5 - SPEED TREE COLOUR VARIATION NODE
- Apr 28, 2022 Quick Dev Insights #04 - Building A Community - Dan Walters
- Apr 26, 2022 QUICK DEV TIP #74 UE4 / UE5 - OPTIMISING TICK RATE
- Apr 25, 2022 QUICK DEV TIP #75 UE4 / UE5 - MAP THUMBNAIL ICONS
- Apr 12, 2022 QUICK DEV TIP #73 UE4 / UE5 - GPU VISUALISER
- Apr 9, 2022 Quick Dev Insights #03 - Creating UI For Games - Ben Humphreys
- Apr 5, 2022 QUICK DEV TIP #72 UE4 / UE5 - TEMP CHANGE PIVOT
- Mar 28, 2022 QUICK DEV TIP #71 UE4 / UE5 - COPY PASTE LODs
- Mar 24, 2022 Marauders Has Been Announced!
- Mar 22, 2022 QUICK DEV TIP #70 UE4 / UE5 - OUTLINER FILTERING
- Mar 15, 2022 QUICK DEV TIP #69 UE4 / UE5 - CONSOLE COMMAND SEARCHING
- Mar 7, 2022 QUICK DEV TIP #68 UE4 / UE5 - HIGHLIGHTING CONNECTIONS
- Mar 1, 2022 QUICK DEV TIP #67 UE4 / UE5 - SAVE HARD DRIVE SPACE
- Feb 21, 2022 QUICK DEV TIP #66 UE4 / UE5 - NAME MATERIAL PINS
- Feb 15, 2022 QUICK DEV TIP #65 UE4 / UE5 - EDIT AUTOSAVE SETTINGS
- Feb 6, 2022 QUICK DEV TIP #64 UE4 / UE5 - HIDE ALL SCREEN MESSAGES
- Jan 31, 2022 QUICK DEV TIP #63 UE4 / UE5 - MEASURING DISTANCES
- Jan 25, 2022 QUICK DEV TIP #62 UE4 / UE5 - MATHS IN VARIABLES
- Jan 17, 2022 QUICK DEV TIP #61 UE4 / UE5 - STORE BLUEPRINT GRAPH POSITIONS
- Jan 11, 2022 QUICK DEV TIP #60 UE4 / UE5 - MIRROR ASSETS
- Jan 3, 2022 QUICK DEV TIP #59 UE4 / UE5 - SMALLER INTERFACE ICONS
-
2021
55
- Dec 27, 2021 QUICK DEV TIP #58 UE4 / UE5 - QUICK ADJUST CAMERA SPEED
- Dec 20, 2021 QUICK DEV TIP #57 UE4 / UE5 - BREAKPOINT ON BLUEPRINT ERROR
- Dec 13, 2021 QUICK DEV TIP #56 UE4 / UE5 - UMG REPLACE & WRAP WITH
- Dec 6, 2021 QUICK DEV TIP #55 UE4 / UE5 - MOVE VARIABLE TO PARENT
- Nov 29, 2021 QUICK DEV TIP #54 UE4 / UE5 - SELECT ALL OF THE SAME
- Nov 22, 2021 QUICK DEV TIP #53 UE4 / UE5 - LIGHT MAP STATISTICS
- Nov 16, 2021 QUICK DEV TIP #52 UE4 / UE5 - EVENT TO FUNCTION / FUNCTION TO EVENT
- Nov 8, 2021 QUICK DEV TIP #51 UE4 / UE5 - DISABLE BLUEPRINT NODE
- Nov 1, 2021 QUICK DEV TIP #50 UE4 / UE5 - EDITOR CALL EVENTS AT RUNTIME
- Oct 25, 2021 QUICK DEV TIP #49 UE4 / UE5 - SAVE LOAD LAYOUTS
- Oct 18, 2021 QUICK DEV TIP #48 UE4 / UE5 - QUICK MAKE ICONS
- Oct 18, 2021 My steam page got approved for my game Freerunners!
- Oct 11, 2021 QUICK DEV TIP #47 UE4 / UE5 - QUICK OPEN LEVEL ASSET
- Oct 4, 2021 QUICK DEV TIP #46 UE4 / UE5 - THUMBNAIL EDIT MODE
- Sep 27, 2021 QUICK DEV TIP #45 UE4 / UE5 - COMBINING MULTIPLE STATIC MESHES
- Sep 20, 2021 QUICK DEV TIP #44 UE4 / UE5 - RELATIVE AND WORLD TRANSFORMS
- Sep 13, 2021 QUICK DEV TIP #43 UE4 / UE5 - QUICK NAVIGATE TO BLUEPRINT PARENT
- Sep 6, 2021 QUICK DEV TIP #42 UE4 / UE5 - Automatically Reimport Files
- Aug 30, 2021 QUICK DEV TIP #41 UE4 / UE5 - Have Multiple Anim Sequences Open
- Aug 24, 2021 QUICK DEV TIP #40 UE4 / UE5 - Diffing Blueprints
- Aug 16, 2021 QUICK DEV TIP #39 UE4 / UE5 - Quick Tweak Textures
- Aug 9, 2021 QUICK DEV TIP #38 UE4 / UE5 - Animation Pose Into Static Mesh
- Aug 2, 2021 We Won An Award!
- Aug 2, 2021 QUICK DEV TIP #37 UE4 / UE5 - Colourblind Editor Mode
- Jul 26, 2021 QUICK DEV TIP #36 UE4 / UE5 - Saving Colours
- Jul 19, 2021 QUICK DEV TIP #35 UE4 / UE5 - Quick Switch Tabs
- Jul 12, 2021 QUICK DEV TIP #34 UE4 / UE5 - Find Across Whole Project
- Jul 5, 2021 QUICK DEV TIP #33 UE4 / UE5 - UMG Favourites
- Jun 28, 2021 QUICK DEV TIP #32 UE4 - Custom Grid Snap Amounts
- Jun 21, 2021 QUICK DEV TIP #31 UE4 - Favourite Folders
- Jun 13, 2021 QUICK DEV TIP #30 UE4 - Content Browser Icon Size
- Jun 7, 2021 QUICK DEV TIP #29 UE4 - Quick Make Pins
- May 31, 2021 QUICK DEV TIP #28 UE4 - Drop Asset To Surface
- May 24, 2021 QUICK DEV TIP #27 UE4 - Multiple Content Browsers
- May 17, 2021 QUICK DEV TIP #26 UE4 - Change Asset Default Transform
- May 10, 2021 QUICK DEV TIP #25 UE4 - Move Light In Static Mesh Viewer
- May 3, 2021 QUICK DEV TIP #24 UE4 - Quick Rename
- May 3, 2021 Survive Another Night Patch Notes
- Apr 26, 2021 QUICK DEV TIP #23 UE4 - Toggle Translucent Selection
- Apr 19, 2021 QUICK DEV TIP #22 UE4 - Quick Find Asset
- Apr 12, 2021 QUICK DEV TIP #21 UE4 - ADVANCED CONTENT BROWSER SEARCHING
- Apr 5, 2021 QUICK DEV TIP #20 UE4 - OPTIMISING: DUMPTICKS
- Mar 29, 2021 QUICK DEV TIP #19 UE4 - TWEAK ANIMATIONS IN EDITOR
- Mar 22, 2021 QUICK DEV TIP #18 UE4 - SEPARATE LIGHTING CHANNELS
- Mar 15, 2021 QUICK DEV TIP #17 UE4 - MATERIALS QUICK CONNECT
- Mar 8, 2021 QUICK DEV TIP #16 UE4 - PREVIEW AUDIO FROM VIEWPORT
- Mar 1, 2021 QUICK DEV TIP #15 UE4 - BULK EDIT ASSETS
- Feb 22, 2021 QUICK DEV TIP #14 UE4 - QUICK SET SOUND SETTINGS
- Feb 15, 2021 QUICK DEV TIP #13 UE4 - STORED CAMERA POSITIONS
- Feb 8, 2021 QUICK DEV TIP #12 UE4 - BLUEPRINTS - EASY COPY INFO
- Feb 1, 2021 QUICK DEV TIP #11 UE4 - BLUEPRINTS - QUICK IMPORTING FILES
- Jan 25, 2021 QUICK DEV TIP #10 UE4 - BLUEPRINTS - SUBCATEGORIES
- Jan 18, 2021 QUICK DEV TIP #09 UE4 - BLUEPRINTS - COPY COLLISION
- Jan 12, 2021 QUICK DEV TIP #08 UE4 - MULTI-LINE TEXT!
- Jan 5, 2021 Quick Dev Tip #07 UE4 - Coloured Folders!
-
2020
11
- Dec 28, 2020 Quick Dev Tip #06 UE4 - Connection Lines
- Dec 28, 2020 Survive Another Night Postmortem
- Dec 21, 2020 Quick Dev Tip #05 UE4 - Quick Align Nodes
- Dec 16, 2020 Quick Dev Tip #4 UE4 - Reroute Nodes
- Dec 13, 2020 Quick Dev Tip #3 UE4 - Blueprints Quick Variables
- Dec 13, 2020 My 2020 Epic MegaJam Entry
- Nov 30, 2020 Quick Dev Tip #2 UE4 - Blueprints - Pin Splitting
- Nov 24, 2020 New Quick Dev Tips Series
- May 7, 2020 "Marauder" Our New Game
- Apr 12, 2020 Bringing Images To Life
- Apr 11, 2020 VR Fun
-
2019
1
- May 26, 2019 Art'ing
-
2018
2
- Sep 3, 2018 Playing around making a loading icon
- Aug 12, 2018 Showreel of my animations from "The Black Death"
-
2017
8
- Nov 4, 2017 RAGE trailer
- Nov 4, 2017 Made a Trailer for 'Indie Dev Story'
- Oct 25, 2017 Indie Dev Story Patch Notes V1.1 & V1.2
- Sep 22, 2017 The Black Death has been shortlisted for an Award!
- Aug 5, 2017 Rage Postmortem
- Aug 5, 2017 Finished my next game! "Rage"
- Jun 29, 2017 Busy, Busy and The Black Death Progress
- Feb 19, 2017 Gifs of the little games I have made so far!
-
2016
14
- Dec 10, 2016 Indie Dev Story Postmortem
- Dec 4, 2016 Finished 'Indie Dev Story'
- Dec 2, 2016 CBgameDev Logo
- Nov 12, 2016 TBD Hit 80% Woop! & Nottingham Gamecity Festival Talk!
- Oct 8, 2016 The Black Death at EGX 2016!
- Aug 23, 2016 The Black Death at Gamescom, Germany 2016
- Jun 9, 2016 Finished my next mini game
- May 27, 2016 More pixel playing around
- May 18, 2016 The Black Death at Rezzed
- Apr 2, 2016 Boxes animating
- Apr 2, 2016 Recording Lets Play For the Black Death
- Mar 27, 2016 Playing around with pixel art
- Mar 17, 2016 Made a Launcher for my game Jam Games
- Mar 17, 2016 My First Pixel Animation